Asset Management: Procurement

This topic applies to systems using an Asset Manager or Universal license only.

The Procurement process provides a basic Asset Management lifecycle for procuring assets. It uses related actions on a corresponding Configuration Management process, so you need to ensure that the default process for each CI type you want to use with this process includes these actions.

For information about related actions, see Running actions on related processes.

Process diagram

...continued below...

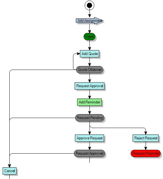
Process diagram

When you log an instance of the procurement process, you specify the Configuration Item Title and select the Configuration Item Type.

From the Open status, you can add a quote, which moves the process to the Quote Obtained status. From here, you can add further quotes, which are added as a collection on the process. When you have added all of the required quotes, you can either Cancel the procurement, or Request Approval.

When you Request Approval, a reminder is added – use Process Designer to configure this reminder so that it is sent to the appropriate group or role. From the Request Pending status, the request can either be approved – which moves the process to the Request Approved status - or canceled or rejected – which moves the process to an end status.

The Raise Purchase Order action then moves the process to the Awaiting Delivery status, and uses an automatic related action to create a CI of the type you selected on the Procurement window with the title you specified using the default process for the CI type you specified.

From the Awaiting Delivery status you can either Cancel the procurement, which moves the process to an end status and uses a related action to set the status of the CI created previously to Canceled, or you can Confirm Delivery. The Confirm Delivery action moves the procurement process to the completed status Item Delivered and uses an automatic related action to move the process for the CI you are procuring to the Received status.

Finally, the Confirm and Close action moves the procurement process to the end status Closed and uses an automatic related action to move the CI process to the Available status.

There are no optional actions.